辽宁省2026年俄语翻译专业资格(水平)考试报名工作通知
各市人力资源和社会保障局职称管理、人事考试部门,中省直各有关单位:
根据人力资源和社会保障部人事考试中心《关于做好2026年度翻译专业资格(水平)考试考务工作的通知》(人考中心函〔2026〕11号)精神。为做好我省2026年度翻译专业资格(水平)考试(以下简称“翻译考试”)考务工作,现将有关事项通知如下。
一、报名方式
本考试实行报名证明事项告知承诺制。报名证明事项告知承诺制是指在资格考试报名时,考试组织机构将符合报考条件所需的证明义务、证明内容以及不实承诺的法律责任一次性告知报考人员,报考人员承诺已经符合告知的相关要求并愿意承担不实承诺的法律责任,考试组织机构不再索要有关证明并依据承诺办理报名相关事项。
有关专业技术人员职业资格考试报名证明事项告知承诺制政策规定、事项清单、办事指南、资格考试报名证明事项告知承诺书等,可通过中国人事考试网(www.cpta.com.cn)“资格考试报名证明事项告知承诺制”专栏和报名系统相关说明查询了解。
各市要按照《关于印发<专业技术人员职业资格考试报名证明事项告知承诺制工作规程>的通知》(人考中心函〔2021〕1号)要求,认真做好一次性告知、报考资格核查、日常监管、不实承诺处理等工作。
二、报考条件及要求
按照《关于印发<资深翻译和一级翻译专业资格(水平)评价办法(试行)>的通知》(人社部发〔2011〕51号)、原人事部《关于印发<翻译专业资格(水平)考试暂行规定>的通知》(人发〔2003〕21号)、原人事部办公厅《关于印发<二级、三级翻译专业资格(水平)考试实施办法>的通知》(国人厅发〔2003〕17号)、国务院学位委员会、教育部、人力资源和社会保障部《关于翻译硕士专业学位教育与翻译专业资格(水平)证书衔接有关事项的通知》(学位〔2008〕28号)等文件规定:
(一)凡遵守国家法律法规和翻译行业相关规定,恪守职业道德,并具备下列条件之一的人员,均可报名参加一级翻译专业资格(水平)考试。
1.通过全国统一考试已取得相应语种、类别二级翻译证书;
2.按照国家统一规定已评聘翻译专业职务。
(二)凡遵守中华人民共和国宪法和法律,恪守职业道德,具有一定外语水平的人员,均可报名参加二、三级翻译考试。
(三)免试一科条件
已取得二级口译(交替传译)合格证书的人员,在报考二级口译(同声传译)考试时,可免试《口译综合能力》科目,只参加《口译实务(同声传译)》科目考试。
在读翻译硕士专业学位研究生报考二级翻译考试时,可免试《口(笔)译综合能力》科目,只参加《口(笔)译实务》科目考试。全国374所翻译硕士专业学位(MTI)培养单位名单见附件1。
(四)报名条件中有关学历、学位的要求是指经教育行政主管部门承认的正规学历、学位,有关工作年限的要求是指报名人员取得学历(学位)前后从事本专业工作时间的总和,截止日期为2026年年底。全日制学历报考人员,未毕业期间经历不计入相关工作年限。
三、考试安排
(一)考试设置
翻译考试设英语、日语、俄语、德语、法语、西班牙语、阿拉伯语、朝鲜语/韩国语、葡萄牙语等9个语种,每个语种分为一、二、三级,各语种、各级别均设口译和笔译考试。应试人员须在当次考试中通过所报考语种、级别的口译或笔译全部科目,方可取得相应的资格证书。
1.口译考试
一级口译考试设《口译实务》1个科目,二、三级口译考试设《口译综合能力》和《口译实务》2个科目。其中,二级《口译实务》科目分设“交替传译”“同声传译”2个专业类别,目前仅英语同时开考“交替传译”“同声传译”,其他语种只开考“交替传译”。通过同声传译考试并符合相应任职条件的人员,可申报评审副高级职称。
一、二级《口译实务》科目和各级别《口译综合能力》科目的考试时长均为1小时,三级《口译实务》科目的考试时长为30分钟。同语种同级别的《口译综合能力》和《口译实务》两科目考试连续组织,间隔期间应试人员不得离场。
《口译综合能力》科目考试采用应试人员听、译并输入的作答方式,《口译实务》科目采用应试人员听、口译并现场录音的作答方式。
2.笔译考试
一级笔译考试设《笔译实务》1个科目,二、三级笔译考试设《笔译综合能力》和《笔译实务》2个科目。《笔译综合能力》科目的考试时长为2小时,《笔译实务》科目的考试时长为3小时。笔译考试开始后,迟到5分钟以上的应试人员不得进入考场,2个小时内应试人员不得交卷、离场。应试人员须使用鼠标、键盘进行输入作答。
(二)考试时间
(三)考场设置
2026年度翻译专业资格(水平)考试由省人事考试中心统一在省直(沈阳市)设置考场并组织考试(不含大连市,大连市单独设置考区)。
(四)答题要求
1.翻译机考支持的输入法有:中文(简体)-微软拼音输入法、中文(简体)-极点五笔输入法、中文(简体)-搜狗拼音输入法、英语(美国)、日语(日本)-Microsoft IME、日语(日本)-百度输入法、法语(法国)、法语(加拿大)、阿拉伯语(埃及)、俄语(俄罗斯)、德语(德国)、西班牙语(西班牙,国际排序)、朝鲜语/韩国语(朝鲜语)-Microsoft IME 、葡萄牙语(葡萄牙)-葡萄牙语、葡萄牙语(巴西)-美国英语-国际。
2.建议应试人员登录中国人事考试网通过模拟作答系统提前熟悉考试作答界面和考试流程等。
3应试人员参加考试应携带黑色字迹的签字笔。参加《笔译实务》科目考试可另行携带纸质中外、外中综合性语文词典各一本。专科词典、词汇手册、考试辅导材料等均不得带入考场。严禁将手机、智能手表(手环)、智能眼镜、蓝牙耳机等具有通信、记录、拍照、存储、传输功能的电子设备带至座位,否则按违纪处理。答题所用草稿纸由考点统一发放,考后回收。
4应试人员应提前30分钟到达考场并尽早就座,以预留充足时间用于签到,测试输入法,调试播音、录音设备,阅读《考场规则》《操作指南》等准备工作。
5.口译考试开始后,迟到的应试人员一律禁止进入考场;考试期间(包括连续组织考试科目的间隔时间),应试人员不得提前离场。笔译考试开始5分钟后,迟到的应试人员一律禁止进入考场,考试开始2个小时内应试人员不得交卷、离场。
6.参加口译考试的应试人员,须在开始作答前测试并确认考试设备录音、播放、输入等功能是否运行正常。《口译实务》科目考试结束后,应试人员须确认其作答录音是否正常等。
7.考试过程中,应试人员须严格遵守机考系统列明的考场规则、操作指南和作答要求。考试期间遇有考试机故障、网络故障等异常情况,应听从监考人员安排。
四、报名相关事宜
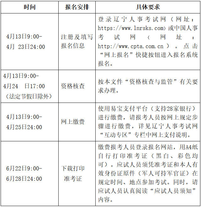
参加我省2026年度翻译专业资格(水平)考试的报考人员使用全国专业技术人员资格考试服务平台(网址:http://www.cpta.com.cn,下同)进行网上报名。
(一)报名流程
报名流程包括查看公告、注册、填报信息、报名确认、签署电子承诺书、资格核查(在线核查、现场核查或协助核查)、网上缴费、打印准考证等。
(二)报名安排
(三)注册
考试报名前,报考人员须提前通过网上报名系统完成个人信息注册。即日起,报考人员可登录中国人事考试网(www.cpta.com.cn)“网上报名”栏目进行个人信息注册。注册信息将长久保留,用户名、登录密码、关联手机号等重要信息要妥善保管。未注册的人员,无法进行考试报名。
1.网上报名系统通过政务信息共享接口等方式对报考人员身份信息、学历学位信息进行在线核查。
身份信息在线核查的证件类型为中华人民共和国居民身份证(或社会保障卡)。学历学位信息在线核查是对2002年至今大专以上(含大专)的学历信息、2008年9月至今的学位信息进行在线核查。增加本人学历、学位信息时,请确保证书编号(17或18位)、专业名称(含括号内文字及标点符号)、毕业时间等与学信网信息完全一致。在线核查“未通过”的,请先自行与学信网信息进行比对,如有不符可重新增加一条正确的学历或学位信息并等待再次核查。
2.报考人员可于信息提交24小时后登录报名系统查看在线核查结果,完成相关数据核查后方可继续报名。建议报考人员预留充足时间,提前完成用户注册。
3.在线核查结果提示“未通过”或“需要人工核查”的不会影响后续报名,需在报名开始后按规定提交中国高等教育学生信息网(学信网)在线验证/认证报告(PDF格式)进行人工核查。由于办理学历学位验证/认证需要一定时间,请报考人员提前安排好验证/认证事宜,以免影响报名。
4.已注册的人员无需重新注册,报考前应提前登录报名系统,补充完善相关信息。
(四)填报信息
拟选择在辽宁省(不含大连市)参加考试的报考人员,完成注册环节后可在规定时限内进行考试报名。拟选择在大连市参加考试的报考人员,在报考省份中可直接选择“大连市”,具体事宜请咨询大连市人事考试部门。
1.上传照片。新注册报考人员登录网上报名系统时,必须按要求上传近期正面免冠证件照(如注册时未上传,则再次登录报名系统时提示上传)。请报考人员务必使用全国专业技术人员资格考试报名服务平台提供的工具(点击下载)对照片进行处理,源照片要求必须为单色背景(白色背景),正面免冠近期1寸或2寸证件照,JPG或JPEG,文件大于30KB,宽高像素大于295*413,照片清晰,禁止缩放后使用。若照片审核未通过,报考人员须按审核意见修改后重新上传照片。报名照片将用于准考证、考场座次表、证书、证书查询认证系统,请报考人员上传照片时慎重选用,照片一经上传确认,不得更换。报考人员应对照片质量负责,如因照片质量影响考试、成绩或证书的,由报考人员本人负责。
2.填写报名信息。报考人员登录报名系统后,选择拟报考的考试项目和报考省份(辽宁省),认真阅读《报考须知》等相关内容,如实填报相关信息。
报名地市及核查点按属地化管理原则填报。本次考试报考人员原则上应在工作地或居住地报名参加考试。驻沈的中、省直单位报考人员报考地市应选择“辽宁省省直”,核查点应选择“辽宁省人事考试中心”,其他单位报考人员按工作地或居住地所在市选择相应的报名地市及相应的核查点(见附件2)。
(五)选择办理方式
在资格考试报名中存在虚假承诺行为的人员,以及按照《专业技术人员资格考试违纪违规行为处理规定》(人力资源和社会保障部令第31号),存在严重违纪违规行为或特别严重违纪违规行为、被记入资格考试诚信档案库且在记录期内的人员不适用告知承诺制。其他报考人员在完成相关信息填报后,可自主选择是否采用告知承诺制方式办理。
1.选择采用告知承诺制方式报名参加考试的人员,由本人在网上报名系统填报信息,采用电子方式签署告知承诺书(电子文本),一经提交即具有法律效力,不允许代为承诺。报考人员承诺的内容主要包括:已知晓告知事项;已符合报考条件;填报的信息真实、客观;愿意承担不实承诺的法律责任并接受处理。
报考人员作出承诺后,可在未缴费且报名截止前撤回承诺。报考人员撤回承诺的,本年度该项考试中不再适用告知承诺制。
下列报考人员采用网上提交电子版证明材料的方式辅助各市人事考试部门进行线上资格核查。人社部人事考试中心统一设定提交证明材料类型和范围,已经通过在线方式自动完成核查的证明事项无需重复提交电子版证明材料。
(1)具有中专以下学历或2002年及以前大专以上(含大专)学历,2008年9月以前取得的学位的报考人员;
(2)按对应专业级别报考条件要求,需提交其他证明材料的报考人员(如资格证书、职称证书等)。
(3)为加强报名证明事项告知承诺制事中监管,如报考人员提交的境内高等教育学历学位信息无法通过在线自动核验,应在报名前及时登录中国高等教育学生信息网(学信网)进行验证/认证,下载相关PDF格式在线验证/认证报告,报名期间按报名地考试机构要求上传相关验证/认证报告,接受人工核查,具体操作方式参见中国人事考试网“考生问答”栏目内容。
因学信网学历学位认证需要一定办理周期,报考人员需提前做好认证,以免影响报名。
2.未选择告知承诺制方式或者不适用告知承诺制办理报考事项的人员,由本人在网上报名系统填报信息后,按本通知相关规定携带相关证明材料到现场进行资格核查。
(六)报名信息确认
报考人员需要对报考的级别、专业、科目、上传的证明材料等信息进行核对并确认。选择采用告知承诺制方式报名的报考人员要签署《报考承诺书》(不允许代为承诺),并对承诺内容负责。
(七)资格核查与监管
各市人事考试部门依法依规对报考人员进行核查。在考前、考中、考后全程运用在线核查、现场核查、协助核查等方式对报考人员承诺内容开展核查。
对核查难度较大的证明事项,各市人事考试部门可根据本地实际对相关人员承诺情况通过门户网站、微信公众号等渠道进行公示,接受社会监督。
驻沈中、省直单位报考人员资格核查与监管工作由省人事考试中心负责;其他各市报考人员资格核查与监管工作由所在市人事考试部门负责。全省人事考试资格核查部门咨询电话见附件2。
1.在线核查。选择采用告知承诺制方式报名的报考人员在提交报考信息后,网上报名系统将对学历学位、所学专业、工作年限等内容与报考特定条件相符合情况进行在线核查。
2.免予核查。对已作出承诺,身份、学历学位、所学专业等信息已经通过在线方式自动完成核查,且在资格考试诚信档案库无记录的报考人员签署承诺书后,可自动通过资格核查。
对于免予核查的人员,各市人事考试部门将采用随机抽查、重点监管、智慧监管等方式实施日常监管。
(1)随机抽查。各市人事考试部门应按不低于文件规定比例进行随机抽查,重点核查报考人员的践诺情况,特别是所学专业、专业年限、工作单位等信息,并对随机抽查结果做好记录及存档。
(2)重点监管。各市人事考试部门将对报考免试级别且无法在线核查免试相关证明材料,或被社会监督举报的报考人员进行重点监管,要求报考人员提交相关证明材料。
(3)智慧监管。各市人事考试部门将通过大数据比对、人工智能技术、特定条件判断等方式进行智慧监管。(例如:可通过社保信息核查报考人员填报的工作单位、专业年限是否属实)。
报考人员应接受并配合考试组织机构核查,逾期拒不接受核查的,视为放弃考试资格。
3.线上重点核查
各市人事考试部门对报考人员上传证明材料进行线上核查。
4.现场核查
下列报考人员须携带对应报名条件中要求的学历、学位、资格证书、其他证明材料以及单位盖章的《报名登记表》等原件到报考考区人事考试部门进行现场人工核查。
(1)不适用告知承诺制办理相关事项的;
(2)未选择告知承诺制方式办理相关事项的;
(3)撤回承诺申请的;
(4)身份信息、学历学位、所学专业等在线核查未通过的;
(5)报考免试级别且无法在线核查免试相关证明材料的(仅提供免试相关证明材料);
(6)被社会监督举报不符合报考条件的。
现场核查提交的材料:
(1)报名表(加盖单位公章)原件1份;
(2)学历、学位证书原件;无法在线核查或在线核查未通过的,应在报名前及时登录中国高等教育学生信息网(学信网)进行验证/认证,下载相关PDF格式在线验证/认证报告;
(3)有效居民身份证原件;
(4)从事相关专业工作年限证明(主要包括本人身份信息和从事相关专业工作经历,加盖单位公章);
(5)符合免试部分科目报考条件的报考人员(按本文报考条件中“免一科”级别提供相应材料)。
(八)收费
1.我省统一使用易宝支付平台(支持28家银行)进行缴费。报考人员缴费后须重新登录报名系统查看缴费状态,如有问题请及时同易宝公司联系(电话:95070)。未在规定时间内进行网上缴费的,视为自动放弃报考。
2.根据省人力资源和社会保障厅《关于公布辽宁省人力资源和社会保障厅承担的38项国家级人事考试收费项目及分成标准的通知》(辽人社函〔2022〕95号)及《省发展改革委省财政厅关于重新核定我省人力资源和社会保障部门行政事业性收费标准等有关事项的复函》(辽发改价格函〔2023〕2号)文件规定,三级口译155元/科,二级口译交替传译165元/科,一级口译365元/科,同声传译465元/科;一、二、三级《笔译综合能力》科目收费标准为61元/科,《笔译实务》科目收费标准为65元/科。
3.需要非税收入电子发票的报考人员于考试结束后,登录辽宁人事考试网,在辽宁人事考试非税收入电子票据平台输入姓名和身份证号后8位查询并下载本人非税收入电子票据。
(九)准考证打印
缴费成功的报考人员在规定时间内重新登录报名网站,使用A4纸自行打印准考证(黑白、彩色均可)。
五、成绩及证书管理
(一)考试结束2个月后,报考人员登录全国专业技术人员资格考试报名服务平台查询考试成绩。
(二)按照人力资源社会保障部办公厅《关于推行专业技术人员职业资格电子证书的通知》(人社厅发〔2021〕97号)文件要求,翻译专业资格(水平)考试电子证书可在中国人事考试网(网址:www.cpta.com.cn)进行下载和查询验证,与纸质证书具有同等法律效力。推行电子证书后,纸质证书仍按照原方式制发。已制发的纸质证书遗失、损毁,或者逾期不领取的,不再办理补发。
(三)考试合格人员证书领取事宜按照属地化原则进行。报名时选择“辽宁省省直”的报考人员请关注辽宁人事考试网证书领取公告。其他报考人员请关注各市证书领取公告(详见《辽宁人事考试网》“全省人事考试资格证书领取网址及电话”)。省直考区证书领取咨询电话:024-12333-0。
六、考试大纲
翻译考试各语种、级别、科目的考试大纲已在中国外文局翻译院官网(http://www.aticicg.org.cn)公布。
七、严肃考试纪律
(一)各市人事考试部门是规范实行证明事项告知承诺制的主体责任单位,要严格履行核查和监管职责。对资格考试报名中存在虚假承诺行为的人员,各市人事考试部门应及时上报,由部中心或省级考试组织机构在网报系统上对此类人员做标识,同步信息至资格考试诚信档案库。
1.报考人员承诺后,在核查或者日常监管中发现其不符合考试报名条件的,考试报名无效,已缴费用不予退还;取得成绩的,当次全部科目考试成绩无效;取得资格证书或者成绩证明的,资格证书或者成绩证明无效。
2.报考人员应接受并配合考试组织机构的核查。打印准考证前,报考人员未按考试组织机构要求接受核查的,考试报名无效,不予办理准考证;考试结束后,报考人员未按考试组织机构要求接受核查的,按“报考条件待核查”处理,对其不进行成绩数据和证书相关操作,逾期拒不接受核查的,视为放弃考试资格。
3.报考人员有提供虚假证明材料或者以其他不正当手段取得相应资格证书或者成绩证明等严重违纪违规行为的,按照《专业技术人员资格考试违纪违规行为处理规定》(人力资源和社会保障部令第31号)第十条、第十二条处理。涉嫌犯罪的,依法移送司法机关。
(二)应试人员应诚信参考,严禁代报名、代承诺,严禁替考、伪造证件、抄袭、使用通讯工具或其他高科技手段等作弊行为;并且应妥善保管好自己的作答信息,防范他人抄袭,杜绝试卷雷同。
考试结束后采用技术手段等甄别为雷同答卷的考试答卷,将给予考试成绩无效处理。
(三)应试人员应自觉维护考试场所秩序,服从考试工作人员管理,遵守考场纪律,若有违纪违规行为,按《专业技术人员资格考试违纪违规行为处理规定》(人力资源和社会保障部令第31号)处理。经认定属于考试犯罪行为的,按照《中华人民共和国刑法修正案(九)》移交司法部门依法追究刑事责任。
(四)为保证考试的公平、公正,确保考试安全,省、市各级考试管理机构要联合公安、行业行政主管、工信和纪检监察等部门,进一步严肃考风考纪,切实采取有效措施,坚决打击涉假骗考、替考、团伙舞弊、利用高科技手段作弊等行为,对各种涉考违纪违规行为严肃处理。
八、其他事项
(一)我省2026年度翻译专业资格(水平)考试考务工作由省人事考试中心考务二部负责。
(二)各级人事考试部门不指定任何培训,并与任何培训机构无合作关系。
(三)网上支付热线:95070
附件一
全国翻译硕士专业学位(MTI)培养单位名单(374所)
说明:
1.中国矿业大学和中国矿业大学(北京)、中国石油大学(华东)和中国石油大学(北京)、中国地质大学(武汉)和中国地质大学(北京)均为“两所学校、独立办学、毕业证不同”,华北电力大学和华北电力大学(保定)为“一所学校、两地办学、毕业证相同”,本表中“地矿油”院校各按照两所来计算,华北电力大学按一所来计算。
2.解放军外国语学院(所在地为洛阳)已与原信息工程大学(所在地为郑州)合并,本表与研招网保持一致采用信息工程大学的名称。解放军国际关系学院(所在地为南京)已与原国防科学技术大学(所在地为长沙)合并,本表与研招网保持一致采用国防科技大学的名称。
附件二
全省人事考试资格核查部门咨询电话
来源:https://www.lnrsks.com/html/zyzg_tongzhitonggao/7171.html
免责声明:本文内容仅供个人研究、交流学习使用,不涉及商业盈利目的。如涉及版权等问题,请通知本站客服(电话:400-900-8858,QQ:4009008858),本站将立即更改或删除。
(责任编辑:X15)
Copyright©2007–2026 www.100xuexi.com All rights reserved 圣才学习网 版权所有
全国热线:400-900-8858(09:00-22:00),18001260133(09:00-22:00)
增值电信业务经营许可证出版物经营许可证网络文化经营许可证广播电视节目制作经营许可证

